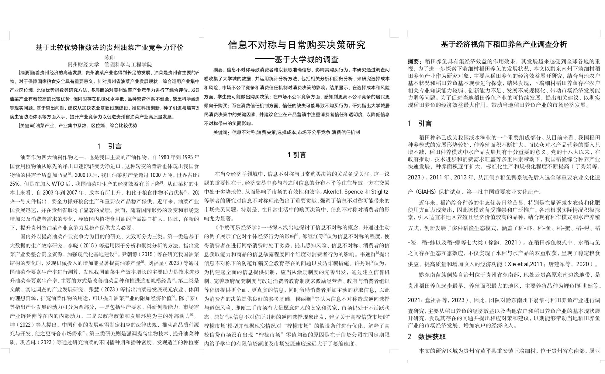
欢迎访问williamhill英国官网官网!

williamhill英国官网new
当前位置: 首页 >> 精品活动 >> 三全育人讲座 >> 正文

williamhill英国官网亚当斯密读书俱乐部开展“生活中的经济学”调研活动

【 发布日期:2024-12-02 】

为拉近生活与经济学之间的距离,探讨经济学在生活中的应用,亚当斯密读书俱乐部于2024年11月16日至11月25日期间举办了“生活中的经济学”调研活动。此次活动以《牛奶可乐经济学》一书为蓝本,旨在引导同学们深入探究经济学在日常生活中的应用,提升其对经济学原理的理解与运用能力,增强经济决策意识,为个人成长与社会发展添砖加瓦。

7E927

一、二、三等奖作品节选

本次活动采取线上征集作品的形式,全校共计一百八十余名同学参与到本次活动中,收到作品123份,内容丰富多样,涵盖了生活的各个角落。有的同学从日常消费行为入手,分析了促销活动背后的经济学原理,如“买一送一”“满减优惠”等如何影响消费者的购买决策,以及商家如何通过这些策略实现利润最大化;有的深入探讨了共享经济模式,以共享单车、共享充电宝等为例,阐述了资源共享如何提高资源利用率、降低交易成本,以及在发展过程中面临的经济学挑战与解决方案;还有的关注劳动力市场,研究了老员工就业选择与工资待遇的经济学关系,为同学们未来的职业规划提供了有益的参考。

经过层层筛选评比,从调研的主题、内容、格式、文献参考数据、查重率等多角度的考量,共计评选出陈卯等12名同学作品分别获得一、二、三等及优秀奖。

俱乐部指导老师李家凯表示:本次调研活动,同学们对经济学的认识不再局限于书本理论,而是真正走进了生活。大家学会了用经济学的眼光观察世界,分析问题,提高了逻辑思维与实践能力。许多同学表示,不仅丰富了自己的经济知识储备,还锻炼了语言表达与社交能力,在团队合作调研过程中收获了珍贵的友谊与合作经验。从长远来看,这种对经济学原理的深刻理解与应用能力,将有助于同学们在未来的个人理财、职业发展以及社会参与中做出更加明智的决策,为社会的经济发展贡献自己的智慧与力量。

亚当斯密读书俱乐部此次“生活中的经济学”调研活动取得了圆满成功,在丰富校园文化生活的同时,为同学们打开了一扇经济学的大门,引领大家探索生活与经济学的无限奥秘,期待未来能举办更多此类富有意义的活动,助力贵财学子成长成才。


一审:邓志鸿

二审:邓志鸿

三审:朱红琼